新闻中心
联系我们
地址:广东省中山市港口镇沙港西路106号
联系人:翁先生
电话:18676267728
传真:0760-88498239
添加时间:2017-09-19 发布在:行业资讯 阅读:5,112
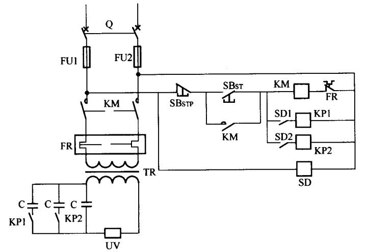
UV固化机与印刷机联机测速电路如图1所示。
在UV固化机与印刷机联机工作时,印刷机运转速度高,要求UV灯辐射功率同时增加才能使UV油墨固化。印刷机运转速度降低时,UV灯辐射功率随之降低,确保纸张不被烤变形或燃烧。
在电路中加入速度传感器(SD)让传感器中的两个小继电器常开触点分别控制UV灯的两档功率,按SBst接通电源后(KP1、KP2),当印刷机速度加快通过探头检测后到达了预先设置的数值,继电器即接通,使功率升髙,反之当印刷机低于这一数值时即断开这一功率。同样道理可一起控制几档功率。

图1 UV固化机与印刷机联机测速电路
相关文章:
UV灯电源的基本电路
UV设备高压过流保护电路和起火保护电路
UV设备冷却设备保护电路
UV设备高温报警、断电保护电路
UV设备传送机运行保护电路
UV设备小功率镇流器电路和急停电路
UV固化机与印刷机联机测速电路